2018年7月13日,《ACS Applied Materials & Interfaces》 (2017年IF:8.097)杂志以题为“Intrinsic, Cancer Cell-Selective Toxicity of Organic Photothermal Nanoagent: A Simple Formulation for Combined Photothermal Chemotherapy of Cancer”发表了
谭光宏PI团队成员张立明博士的关于制备新型有机纳米材料 Cy5.5–MSA–G250并应用于肿瘤光热治疗和化疗的研究成果(全文链接:https://pubs.acs.org/doi/10.1021/acsami.8b07801)。
纳米材料具有微小的尺寸和独特的物化性质在肿瘤治疗上具有独特的优势。
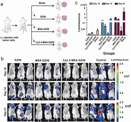
谭光宏PI团队成员张立明博士设计和制备了一种新型可降解的纳米药物 Cy5.5–MSA–G250,体内外实验证实这种纳米药物不仅具有良好的光热转化效应,可通过光热治疗有效的杀死肿瘤细胞,而且这种纳米粒子还具备选择性杀肿瘤的特性,在高效杀死肿瘤细胞的同时,不伤害正常细胞。此外Cy5.5–MSA–G250纳米粒子具有荧光,可进行实时荧光示踪,并且这种纳米药物能在体内降解,最终以排泄物的形式排出体外。这些研究结果表明Cy5.5–MSA–G250纳米粒子是一种非常有潜力的抗肿瘤纳米药物。谭光宏PI团队成员吕卓璇博士、黄风迎研究员、曹榕博士是该文的共同第一作者,张立明博士为通讯作者。目前Cy5.5–MSA–G250纳米粒子的制备已经申请中国发明专利并受理(专利号:201810091012.8)

图1 Cy5.5–MSA–G250纳米粒子的制备过程

图2 Cy5.5–MSA–G250纳米粒子在肿瘤光热治疗上的研究结果

图3 Cy5.5–MSA–G250纳米粒子抑制转移肿瘤细胞生长的研究结果