战“疫”,海医国护在行动系列报道(十三)—党建引领,国护师生持续在行动
图片

一、党建引领,凝心聚力

海南省疫情防控是一场总体战,国际护理学院教职工党支部发挥党建引领的作用,充分调动全院广大党员教师投身抗“疫”各项工作的积极性,凝聚起广大党员教师众志成城、同心协力战胜疫情的强大精神力量,为海口市社区疫情防控铸造起铜墙铁壁。
8月15日,我院30名师生组成的国际护理学院抗疫志愿服务队,其中教师13人、学生17人继续积极主动参加海口市第八轮核酸筛查工作。教师志愿者有张华、王涛、蔡小霞、韦玉敏、焦凌梅、曾冬阳、琚新梅、万峰静、陈东、张娜、姜芬、周明、杨茹茹,学生志愿者有邹华、容惠、徐孙昊楠、宋海湾、德庆旺姆、白玛央宗、韩银、刘阳丽、苏鹏、颜千乔、韩栩、高冰莹、胡然、郑斯跃、李霖、张伶、赵振集,他们分别在 风雨操场、山高居委会庙前、杏林苑停车场三个点位开展核酸采样工作。
张彩虹副校长今日到学校风雨操场点位看望慰问我校抗疫一线师生志愿者,对他们迎难而上、坚守一线的担当和为学校疫情防控工作所作出积极贡献表示肯定,对志愿者师生们的辛苦付出表示衷心感谢,并叮嘱大家一定要做好防护和调节好身心。现场采核酸工作结束后,张校长与我院参与采核酸的志愿者教师王涛副书记、韦玉敏老师、陈东老师进行了亲切地交谈,张校长充分肯定了教师志愿者为学校疫情防控所作出的努力,勉励大家继续传承发扬海医人的精神,始终保持清醒头脑,严格执行当前各项防控措施不放松。学工处邝家旺处长,我院韩祥畴书记、张华院长一同参加了现场看望慰问活动。
此后,韩祥畴书记、张华院长来到另外两个采样点位,慰问奋斗在一线的志愿者们,并再次叮嘱志愿者们做好自身防护、注意防暑、劳逸结合,令大家再次感受到来自学院的温暖,鼓舞了人心,激励了斗志。
图片
图片
图片

图片



图片

风雨操场点位


图片
图片
图片
图片
图片



图片

山         高居委会庙前点位


图片

我院周明老师积极响应学校号召,克服困难,几经周折于15日凌晨抵达海口,休息了不足3个小时,就主动请战作为核酸采样员。她在山高居委会庙前点位顶着烈日开展工作,她在用实际行动诠释着一名共产党员的责任与担当!




图片


周明老师在采样点位


图片
图片
对于学生预备党员韩银同学来说今天是一个特殊的日子,今天是他的生日。本来可以舒适地过个生日,但是他说“目前,核酸采样任务风险高、强度大,我更加需要主动积极参加,惟愿能尽自己的一份绵力,帮助更多有需要的居民。”他义无反顾地选择继续奋斗在抗疫一线。当老师同学们问他今天吃不吃蛋糕时,他笑笑说:“那就在我的防护服上画个蛋糕吧,这将是我这辈子吃过的最宝贵、最美味的一个蛋糕!”

图片韩银同学在党旗前宣誓
图片

给韩银同学的生日祝福

今日天气炎热难耐,又有雷阵雨,为了给杏林苑小区行动不便、身体虚弱的老人提供方便,志愿者们提供了上门采样暖心服务,切实保证应检尽检,不漏一人。

图片
图片
图片
图片

杏林苑停车场点位

图片

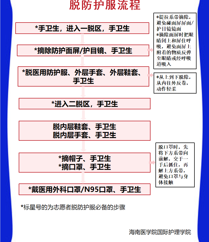
二、规范操作、严格防护

图片

为严格规范志愿者们核酸采样操作流程,增强其防护意识,加强其自我防护。每天采样开始前,每个点位都安排一名志愿者负责该点位采样人员的培训工作, 第一附属医院就培训合格的志愿者发放合格证书。我院蒋新军老师利用休息时间连夜制作出穿脱防护服的操作流程图以方便志愿者们进行学习,为优质高效的完成采样任务保驾护航。


图片

图片
图片
图片
图片
图片
图片
东风吹,战鼓擂,我是国护,我怕谁,在党建引领的作用下,我们将全力以赴打赢打好疫情防控保卫战、阻击战!


地址:海南省海口市龙华区学院路3号 

邮编:571199
琼ICP备5000589号

Baidu
map