工程化技术
当前位置: 首页 >> 工程技术开发 >> 工程化技术 >> 正文
用于临床快速诊断的光学探针
发布时间:2024-05-20 发布者: 浏览次数:

BioMolly 细胞奇遇记 2024-04-26 07:00

POCT

Point of Care Testing






    POCT,全称为Point of Care Testing,名词的组成包括 point(地点、时间)、care(保健)和 testing(检验)。从空间上理解,在患者现场进行的 “床旁检验”,从时间上理解,在患者发病时刻进行的 “即时检验”,指在病人旁边进行的临床检测(曾被译为床边检测 bedside testing),采样现场即刻进行分析,省去标本在实验室检验时的复杂处理程序,快速得到检验结果的一类新方法;或在中心实验室之外,靠近检测对象并能及时报告结果的一种可移动的微型检测系统。


图片

图1. POCT实验室






图片
图片

发展历程

1957年,Edmonds以干化学纸片检测血糖及尿糖,随后Ames公司将其干化学纸片法检测项目扩大并商品化。1995年美国临床化年会即AACC展览开辟出一个专门的POCT展区;同年美国临床实验室标准化委员会(NCCLS)发表《快速诊断检验指南》,第一次对POCT概念正式界定,对POCT进行规范。2004年左右,POCT概念及技术引进中国,开启了中国POCT的新纪元。2013年10月10日,国家标准化管理委员会发布了《GB/T29790—2013即时检测质量和能力要求》国家标准,将POCT正式命名为“即时检测”,并于2014年2月1日正式实施。此文的发布宣布了POCT中文学术名称之争尘埃落定,正确命名的同时也对中国POCT产品的质量保证能力提出了明确的要求。2015年,POCT第一股万孚生物上市,此后的几年间智能化、自动化、具备互联网功能的POCT产品逐渐占据更大的发展空间。


图1.POCT的发展历程

图片

图2.POCT检测技术的发展历程

图片

资料来源:行行查研究中心






图片
图片

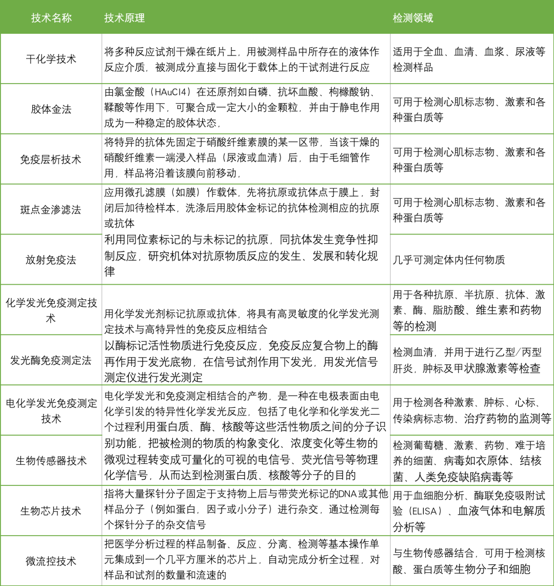
技术原理

目前,我国POCT领域应用较为成熟的技术包括胶体金免疫层析技术、斑点金免疫渗滤技术、荧光定量免疫层析技术和干化学技术、免疫比浊技术等。新一代检测技术如

磁粒化学发光免疫、生物传感器、生物芯片、微流控、基因测序也已经逐步进入应用阶段。测试对象也由生化指标、免疫指标逐步外延到核酸指标。


表1.POCT的技术原理

图片


作为检验科以外的领域,POCT相比检验科的检验,在临床应用中发挥着较为明显的优势:

1

灵敏度高,能检测痕量物质

灵敏度能达到10-16mol/L, RIA灵敏度10-12mol/L,对早期诊断意义重大;

2

线性范围宽

发光强度在4-6个量级之间与测定物质浓度呈线性关系;

3

定量检测结果更精确

光信号强度与待测物浓度呈线性关系,可以根据仪器的定标曲线精确算出待测物;

4

结果更加稳定,误差较小

化学发光技术样本本生发光,避免光源以及检测器等对结果的影响;

5

操作简便              

绝大多数的信号分析测试仅需加入一种试剂。





图片
图片

行业产业链

POCT行业上游由多类原材料行业组成,主要包括生物原料行业、电子信息行业以及化学合成行业等,试剂上游包括精细化学品以及抗原、生物酶和高分子材料等生物原料供应商,仪器上游主要是电子元件和模具供应商。下游需求市场,包括各级医院、卫生服务中心、社区门诊、体检中心等。另外,诸如血糖仪和血糖试纸等在家庭和个人使用领域发展较为成熟的产品,也可以通过药店等零售终端直接到达消费者端。目前POCT已经广泛应用于ICU、临床科室、手术、急诊、诊所、患者家中及事故现场、监督执法等场景。


图3.POCT行业产业链

图片

资料来源:行行查研究中心








图片
图片

写在文末


在后疫情时代,医保在新冠期间所带来的额外费用最终会由医院承担。无疑地,涉及到医院、代理商和厂家,所有人都无法避免这一负担。随着大型设备的使用增加,入院成本也将增加,而相比之下,POCT的操作性更为便利。成本是另一个重要的考虑因素,医疗改革势在必行,只是时间问题。过去三年中,免费提供的抗原和核酸检测耗费了大量资金,导致医保资金被耗尽。因此,降低成本并提高效率势在必行。新冠疫情可能会促使DRG(按病例组付费)改革的加速推进,据估计,国家在3-5年内将完成这一改革。有医院已经开始将检验科独立为一个单独的部门。这意味着检验科将更多地向临床靠拢,临床医生也会增加对检验知识的了解。因此,未来检验设备的临床化将成为一种趋势,这也是POCT的一个重要意义所在。



海南省生物材料与医疗器械工程研究中心/海南省创伤与灾难救援研究重点实验室版权所有 ©2024

地       址:海南省海口市龙华区学院路3号力行楼C栋1层

联系电话:0898-66892503 

微博

微信扫一扫

扫一扫手机访问

Baidu
map