学术论文
当前位置: 首页 >> 科技成果 >> 学术论文 >> 正文
分子工程双锁激活近红外二区荧光探针实现精准肿瘤切除与实时化疗疗效监测
发布时间:2025-12-01 发布者: 浏览次数:

海南医科大学于法标教授团队AC:分子工程双锁激活近红外二区荧光探针实现精准肿瘤切除与实时化疗疗效监测

荧光传感 荧光传感
2025年11月28日 08:26

点击蓝字

关注我们

背景介绍

尽管包括免疫疗法和光疗在内的多模式疗法取得了显著进展,手术切除联合辅助放化疗仍然是实体瘤临床治疗的基石,且通常是唯一可能实现根治的手段。术中精准界定肿瘤边界并彻底清除原位恶性组织,对于降低复发风险和改善长期预后具有决定性意义。然而,当前临床应用的CT、MRI和PET-CT等影像学检查方法虽在术前诊断和定位中不可或缺,却因空间分辨率受限、采集速度缓慢及电离辐射风险等问题,难以满足实时术中导航的需求。这导致术者不得不依赖主观经验和视觉判断,从而增加了微小肿瘤残留和医源性损伤的风险。

得益于高灵敏度、实时视觉反馈、动态干预兼容性及无电离辐射等独特优势,整合荧光成像与靶向分子探针的荧光导航系统近年来已成为增强肿瘤诊断与疗效评估的重要平台。特别是处于第二近红外生物窗口(900-1700 nm)的荧光成像技术,凭借更优的组织穿透深度和前所未有的时空分辨率,在临床前研究与临床应用领域展现出独特价值。例如,Tian团队开展的里程碑临床研究,采用吲哚菁绿(ICG)进行术中近红外荧光成像以指导肝癌切除手术。随后,该团队基于ICG平台在肾癌切缘评估及高级别胶质瘤实时导航切除系统开发方面取得重大进展。然而这类ICG探针普遍存在肿瘤滞留时间短、经肾快速清除的局限性。加之作为具有"始终开启"发光特性的临床级试剂,它们主要依赖非特异性富集进行肿瘤成像,导致背景信号偏高、肿瘤背景信噪比较低。相较而言,刺激响应型成像探针能在与肿瘤相关生物标志物相互作用时特异性激活信号,可显著提升成像对比度并实现生物过程的实时监测。但目前报道的大多数诊断探针仍依赖单一"锁-钥"响应机制。由于许多生物标志物不仅在肿瘤组织中过表达,在正常或炎症组织中也有一定程度升高,这种设计常受假阳性信号和特异性不足的制约。相比之下,多靶点激活探针通过整合两个及以上识别单元,要求不同生物标志物同时存在才能选择性激活荧光,在复杂生物环境中可显著提升特异性并降低假阳性率。目前已有若干双参数激活型荧光探针在精准肿瘤识别方面展现出潜力。但能够同时支持荧光导航肿瘤切除与后续疗效实时评估的双锁-双钥系统开发,仍是亟待突破的科学难题。

全文速览

为实现肿瘤成像的高特异性,相关生物标志物的选择与检测至关重要。研究表明,硝基还原酶(NTR)在实体瘤中表达显著上调,使其成为区分恶性肿瘤组织与健康区域的关键生物标志物。此外,肿瘤微环境中粘度升高通常与恶性进展相关,这种粘度显著增加可作为细胞凋亡和焦亡的灵敏指标,为治疗反应的实时原位监测提供了重要靶点。基于上述发现,我们研制出一类串联锁定双激活型NIR-II探针(HY-1-NO2至HY-4-NO2),该系列探针可同步响应NTR与粘度变化,旨在实现实时肿瘤导航及化疗疗效自监测。为筛选最优成像剂,我们在硝基功能化香豆素骨架中实施了整合π共轭延伸与构象调控的分子工程策略(方案1A-C)。初始状态下,HY-1−4-NO2因以下两种机制荧光可忽略不计:(1)硝基强吸电子特性抑制了给体的电子供给能力;(2)给体-受体连接键的自由旋转增强了非辐射衰变途径。荧光激活必须同时满足对两种靶标生物标志物的响应。经系统评估,HY-2-NO2成为最优候选探针,在响应NTR与高粘度环境时表现出最佳的NIR-II荧光激活特性(发射波长910 nm,信号增强20倍)。其双激活设计显著提升了成像特异性与精确度,可实现精准影像引导的肿瘤切除,残留边缘最小可达约0.2毫米。重要的是,我们发现HY-2-NO2的瘤内荧光强度与肿瘤抑制效果呈正相关,这预示其可作为预后工具用于预测紫杉醇(PTX)化疗疗效及评估治疗反应(方案1D)。最后,HY-2-NO2在通过荧光成像区分临床肿瘤标本方面也展现出卓越性能(方案1E)。

方案1. (A-C) 近红外荧光探针HY-1-4-NO2的工程设计策略与分子结构示意图;(D) 通过NTR/粘度双响应成像实时评估与监测紫杉醇抗癌疗效;(E) NIR-II影像导航技术在临床癌症样本中的应用。

图文导览

图1. HY-1−4-NO2探针经NTR激活后在PBS缓冲液中的光谱表征。(A-D)HY-1-NO2(A)、HY-2-NO2(B)、HY-3-NO2(C)和HY-4-NO2(D)(10 μM)经NTR处理后的吸收光谱。(E-H)HY-1-NO2至HY-4-NO2(10 μM)响应不同浓度NTR的荧光发射光谱。(I-L)HY-1-NO2(I)、HY-2-NO2(J)、HY-3-NO2(K)和HY-4-NO2(L)在NTR添加前后的荧光增强比率。(M-P)HY-1-NO2(M)、HY-2-NO2(N)、HY-3-NO2(O)和HY-4-NO2(P)在PBS/乙醇与PBS/甘油缓冲体系中经NTR处理后的归一化荧光光谱。所有近红外一区测量参数:λex = 630 nm,λem = 650−800 nm;近红外二区测量参数:λex = 630 nm,λem = 880−1200 nm。

图2. HY-1-NO2 (A)、HY-2-NO2 (B)、HY-3-NO2 (C) 和 HY-4-NO2 (D) 与NTR蛋白对接的二维及三维图像。(E) HY-1−4-NO2与NTR蛋白的SP对接及MM-GBSA分析结果。

图3. (A) HY-2-NO2(10 μM)在不同浓度NTR(0-5 μg/mL)的PBS-甘油缓冲体系(pH 7.4, 50%甘油)中的近红外二区荧光光谱。(B) 910 nm处荧光强度与NTR浓度(0.25-2.0 μg/mL)的线性关系。(C) HY-2-NO2(10 μM)在含5 μg/mL NTR、不同粘度PBS-甘油混合体系中的荧光光谱。(D) HY-2-NO2对不同干扰物质的荧光光谱响应变化。检测参数:λex = 808 nm,λem = 880-1200 nm。

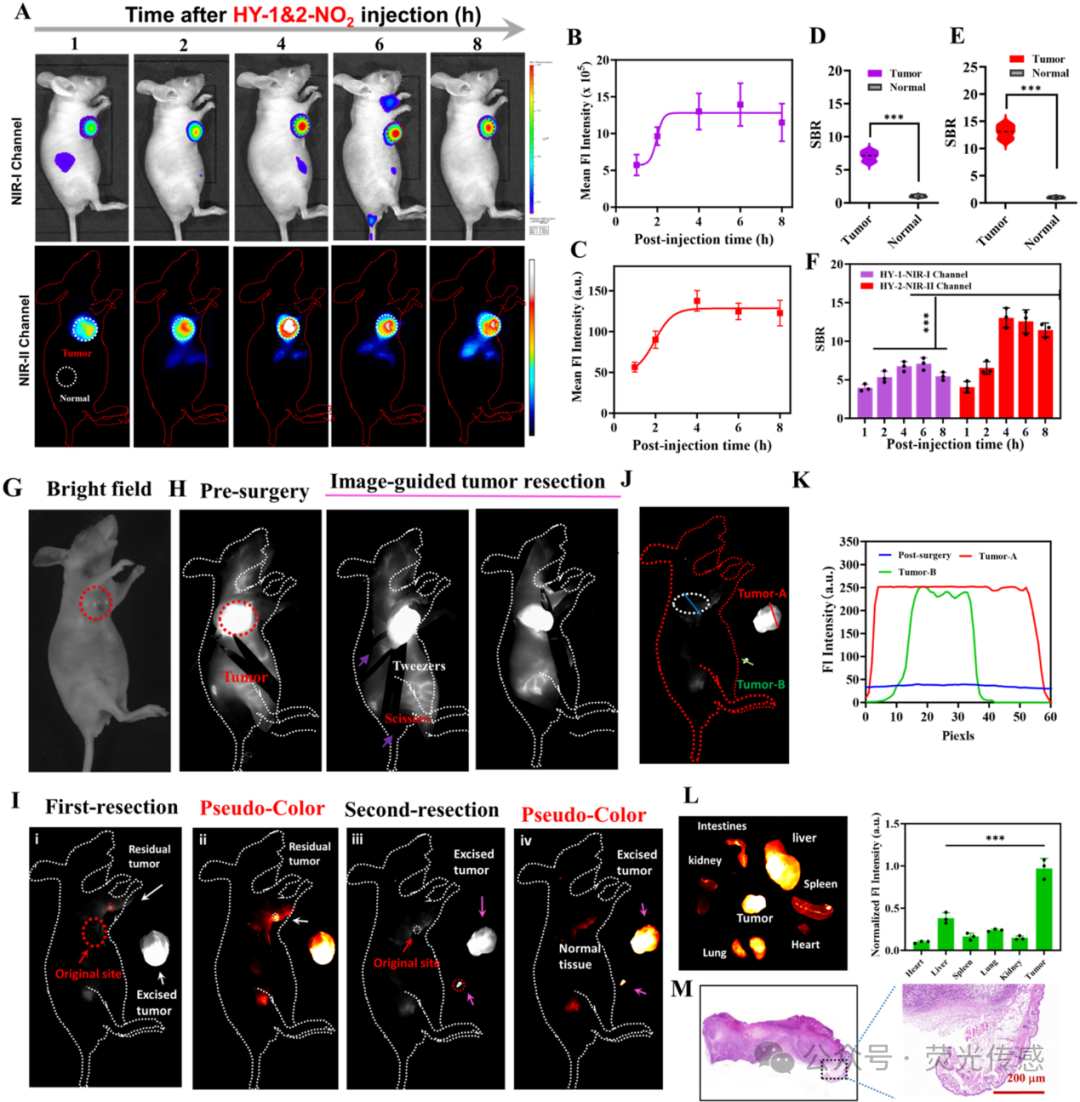
图4. 活体小鼠肿瘤实时成像及影像引导的肿瘤切除手术。(A) 原位注射HY-1-NO2与HY-2-NO2(50 μL, 1 mM)后小鼠随时间变化的荧光成像图。(B, C) HY-1-NO2 (B) 与HY-2-NO2 (C) 在肿瘤部位荧光强度的时序定量曲线。(D, E) 注射探针4小时后基于(B, C)计算的肿瘤/正常组织信号比值。(F) 两种探针随时间变化的动态T/NT比值。数据表示为均值±标准差(n=3);*p < 0.001。(G) 荷瘤小鼠明场图像。(H, I) NIR-II荧光引导的手术切除流程:术前肿瘤定位、初步切除及后续精细化处理。(J) 线扫描分析区域示意图:原发性肿瘤、残余肿瘤及原肿瘤位点。(K) 沿(J)中标示组织区域的荧光强度分布曲线。(L) HY-2-NO2注射8小时后离体肿瘤及主要器官荧光图像与归一化信号强度。(M) 肿瘤切缘苏木精-伊红染色图像。比例尺:200 μm。

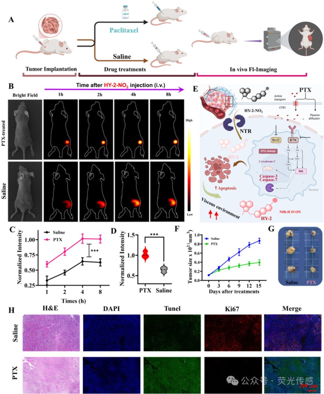
图5. (A) 荷瘤模型构建、药物治疗及活体成像的时间轴示意图。(B) 原位注射HY-2-NO2(50 μL, 1 mM)后,经PTX处理(上图)与生理盐水处理(下图)的荷瘤小鼠实时成像。近红外荧光成像条件:808 nm激发光,900 nm长通滤光片采集。(C, D) 肿瘤部位归一化荧光强度随探针注射后时间点的变化关系。(E) 通过NTR/粘度激活型NIR-II信号即时评估PTX疗效的策略示意图。(F) 不同治疗组相对肿瘤体积变化。(G) 15天后各组小鼠肿瘤实物图。(H) 第G组肿瘤组织的H&E染色及Ki67、Tunel免疫荧光染色结果。比例尺:200 μm。

图6. NIR-II影像导航技术在临床癌症样本中的应用。(A) 使用HY-2-NO2探针检测人体组织癌变区域的流程示意图。(B) 临床组织样本原位喷洒HY-2-NO2(50 μL, 1 mM)后的离体NIR-II荧光成像图。(C) 肿瘤区域(A-D)NIR-II荧光强度随时间变化的动态曲线。(D) A-D区域肿瘤组织的H&E染色图像。

总结与展望

总之,我们成功开发了一类新型串联锁定、双激活近红外二区荧光探针(HY-1-NO2至HY-4-NO2),该系列探针通过同步响应与肿瘤恶性程度及治疗反应密切相关的两种生物标志物——硝基还原酶(NTR)与微环境粘度,实现了精准成像功能。经过系统性的分子优化与筛选,HY-2-NO2被确定为最优候选探针,其在激活状态下可产生910 nm波长的强近红外二区荧光,荧光增强幅度达20倍。这种双钥匙激活机制显著提升了成像特异性并有效降低背景信号,最终实现术中高对比度成像及0.2毫米级精度的肿瘤边界界定。除手术导航功能外,HY-2-NO2更能作为实时评估治疗效应的功能性工具。其荧光强度与紫杉醇诱导的肿瘤抑制效果之间的相关性,印证了该探针在预测治疗结局及动态监测疗效方面的应用潜力。此外,该探针在临床离体组织样本中成功区分肿瘤与正常组织的能力,进一步凸显了其临床转化价值。本研究标志着整合型诊疗系统开发的重要进展,通过将精准肿瘤靶向、实时治疗引导与疗效监控相结合,有效解决了当前肿瘤管理中的关键瓶颈,为个体化肿瘤诊疗的发展提供了有力支撑。


文献链接:https://doi.org/10.1021/acs.analchem.5c06362

点击“阅读原文”直达上述文章


海南省生物材料与医疗器械工程研究中心/海南省创伤与灾难救援研究重点实验室版权所有 ©2024

地       址:海南省海口市龙华区学院路3号力行楼C栋1层

联系电话:0898-66892503 

微博

微信扫一扫

扫一扫手机访问

Baidu
map